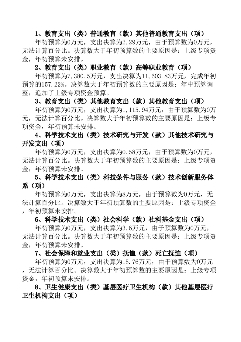
半岛平台-半岛(中国)
当前位置:半岛平台 > 计划财务处 > 财务管理
半岛(中国)2023年部门决算公开说明
编辑:王尚荣     发布时间:2024-08-30    浏览:759
打印本页      关闭窗口