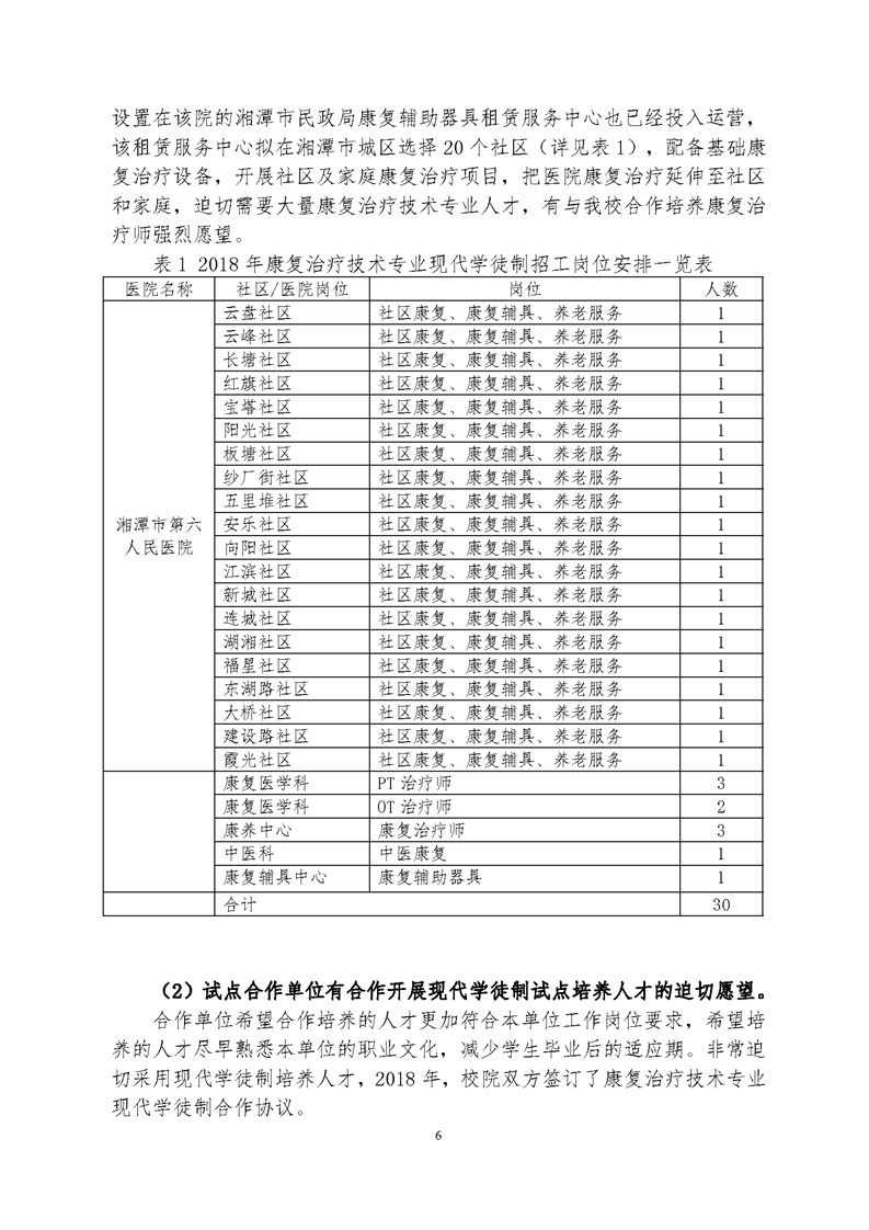
当前位置:
半岛平台
> 教务处 > 专业群发展机制建设 > 1.校企合作体制机制
5.1.2.9 康复治疗技术专业现代学徒制试点申报实施方案(530)
2021-05-14 10:35 | 编稿:齐波
相关内容
5.1.2.9 校企合作项目专项排查 (1)
[2021-05-14]
5.1.2.9 深化校企合作 打造孵化基地 引领创新创业
[2021-05-14]
5.1.2.9 共建社区康复中心工作汇报
[2021-05-14]
5.1.2.9 产教融合、校企合作情况
[2021-05-14]
5.1.2.6 校企合作工作流程
[2021-05-14]
5.1.2.5 校企合作办工作职责
[2021-05-14]
九州手机网页版登录入口
|
半岛在线
|
中欧网页版
|
开云手机注册
|
米兰在线
|
雷速官网
|
九州网页版
|
华亿在线
|
乐竞平台
|