当前位置:
半岛平台
> 教务处 > 人才培养模式与课程体系改革 > 4.实践教学体系
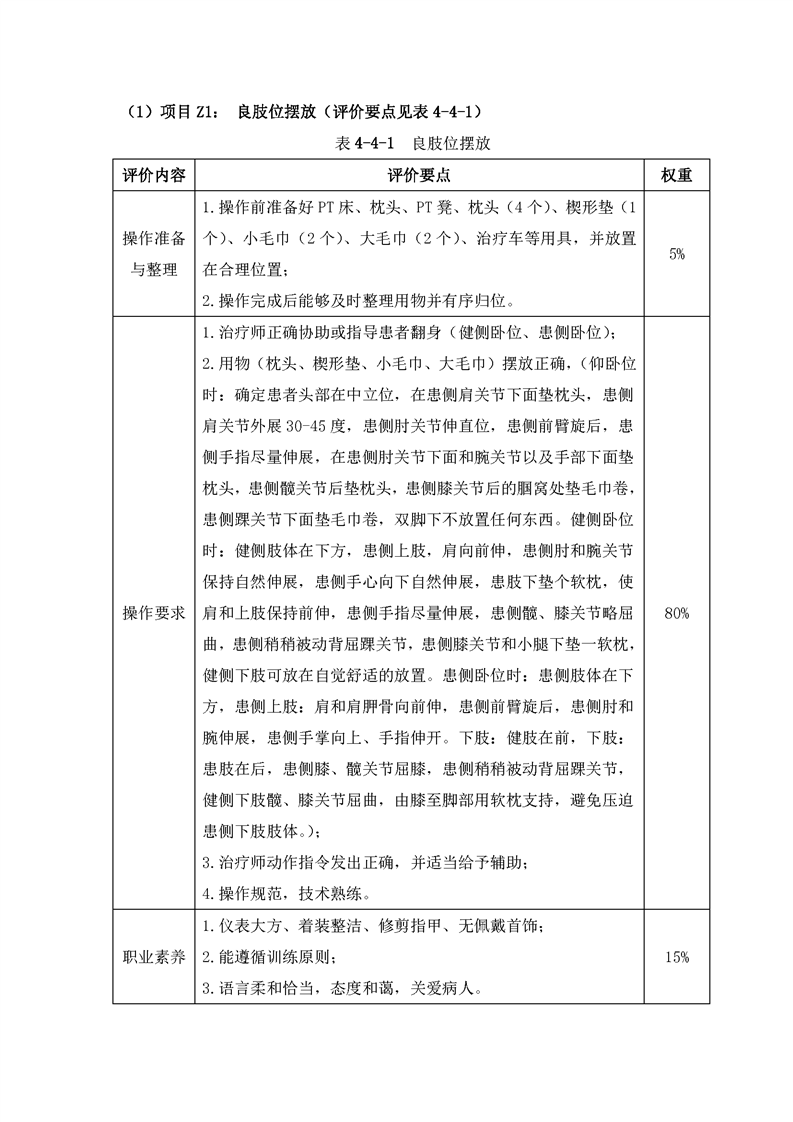
2.4.1.1 康复治疗技术专业实践教学模块项目一览表及考核标准
2021-05-15 15:23 | 编稿:齐波
相关内容
2.4.1.3 实训室开设项目情况统计表
[2021-05-16]
2.4.1.4 康复治疗技术专业实训教案-中医护理学-火罐 、刮痧
[2021-05-15]
2.4.1.4 康复治疗技术专业实训教案- 康复评定实训教案关节活动
[2021-05-15]
2.4.1.3 康复治疗技术专业实训项目表
[2021-05-15]
2.4.1.2 康复治疗技术等专业见习安排表
[2021-05-15]
2.4.1.1 医学检验技术专业实践教学模块项目一览表及考核标准
[2021-05-15]
九州手机网页版登录入口
|
半岛在线
|
中欧网页版
|
开云手机注册
|
米兰在线
|
雷速官网
|
九州网页版
|
华亿在线
|
乐竞平台
|