当前位置:
半岛平台
> 教务处 > 二、项目申报材料 > 1项目建设实施方案
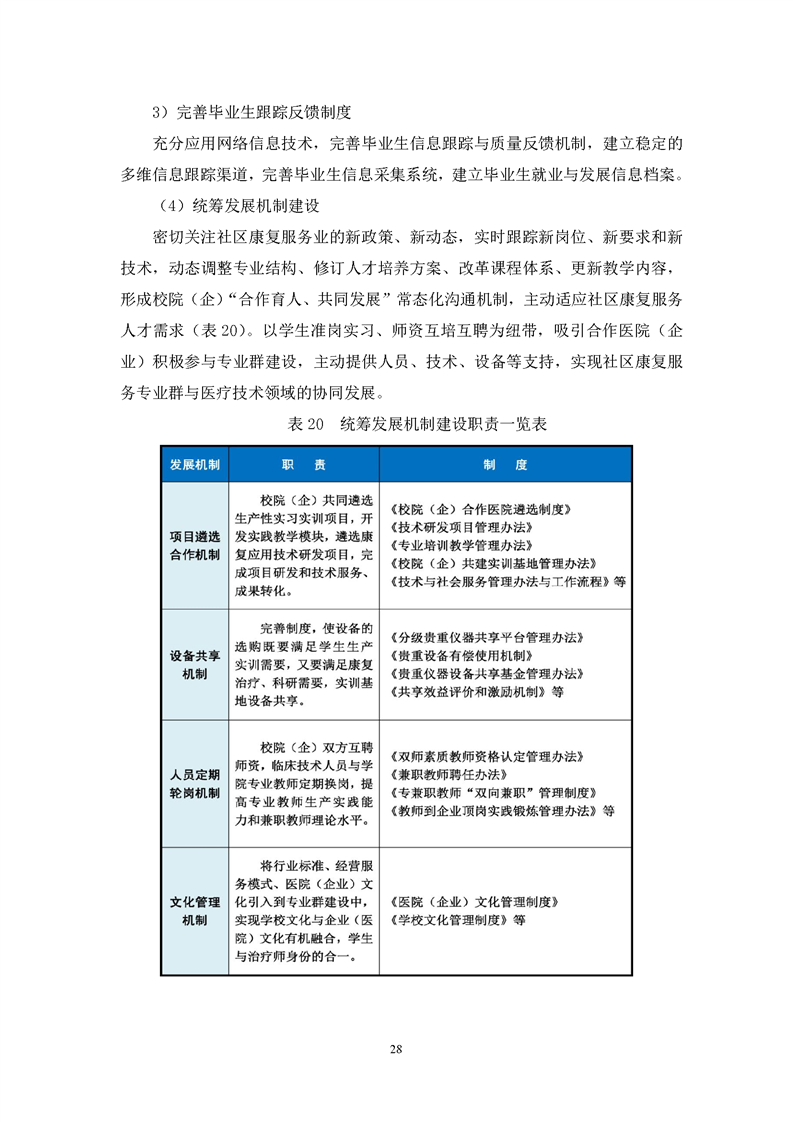
社区康复服务示范性特色专业群项目建设实施方案
2021-05-15 20:13 | 编稿:刘旭波
相关内容
九州手机网页版登录入口
|
半岛在线
|
中欧网页版
|
开云手机注册
|
米兰在线
|
雷速官网
|
九州网页版
|
华亿在线
|
乐竞平台
|