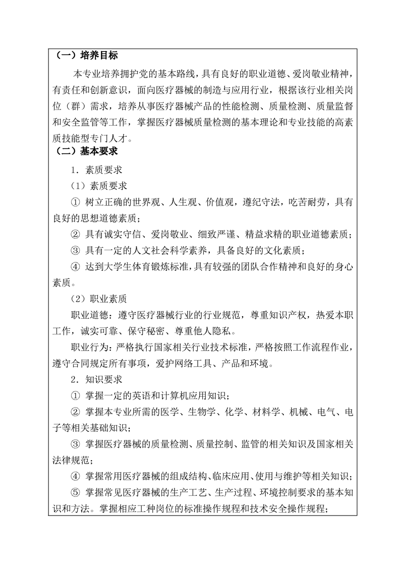
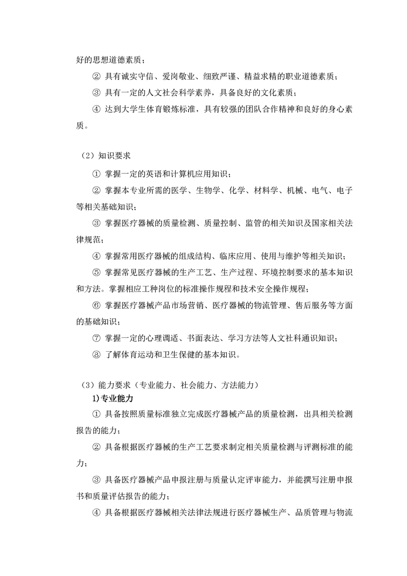
当前位置:
半岛平台
> 教务处 > 专业结构优化调整 > 1.专业结构调整
1.1.4.1 湘潭职院医疗设备维护与管理(医疗器械检测技术方向)专业申报备案表)
2021-05-15 20:56 | 编稿:刘旭波
相关内容
1.1.3.2 半岛平台“十三五”专业建设与发展规划
[2021-05-17]
1.1.4.1 2019年预防医学申报表
[2021-05-15]
1.1.4.1 2019年湖南省高职学院拟新增专业汇总表
[2021-05-15]
1.1.4.1 湘潭医卫职院中药学专业备案表
[2021-05-15]
1.1.4.1 湘潭医卫职院影像技术专业备案表
[2021-05-15]
1.1.4.1 湘潭医卫职院医学美容技术专业备案表
[2021-05-15]
九州手机网页版登录入口
|
半岛在线
|
中欧网页版
|
开云手机注册
|
米兰在线
|
雷速官网
|
九州网页版
|
华亿在线
|
乐竞平台
|