当前位置:
半岛平台
> 专题专栏 > 信息公开 > 师资聘用
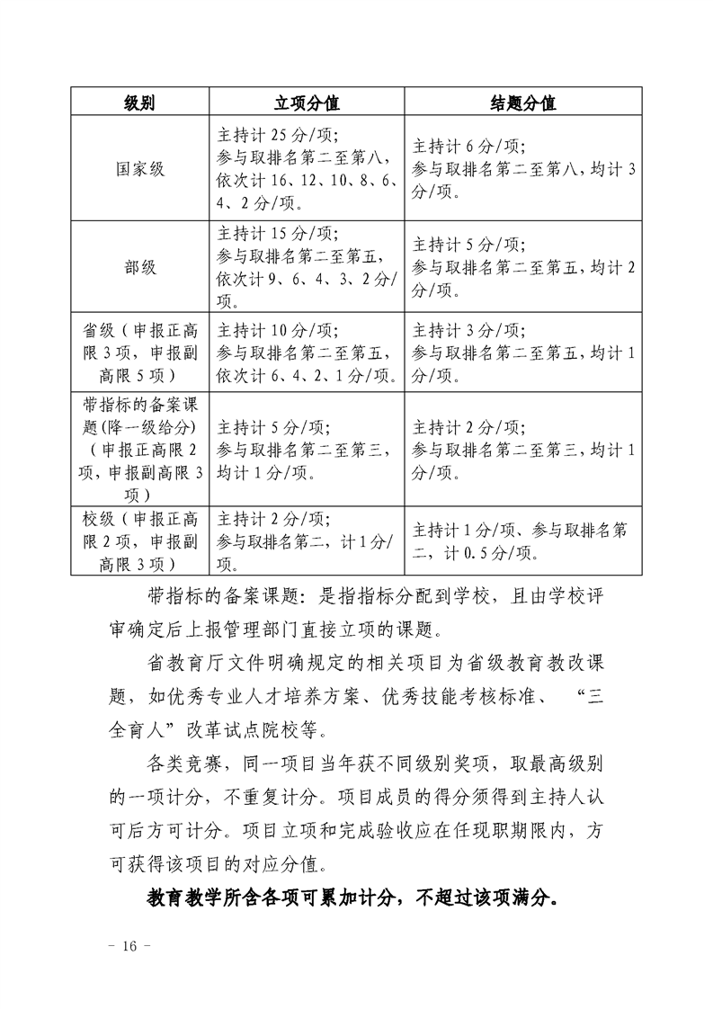
半岛平台高校教师系列(实验系列)高级专业技术职称(务)评审加分细则(修改稿)
2021-11-02 10:23 | 编稿:刘佳
相关内容
半岛(中国)2023年师资队伍建设工作
[2023-12-02]
半岛(中国)2023年人才招聘工作
[2023-12-02]
半岛(中国)外聘教师聘用管理办法(修订稿)(校党发〔2022〕1
[2022-12-01]
半岛(中国)校级青年骨干教师选拔与管理办法(修订稿)(校党发〔2
[2022-12-01]
专业技术职务评聘情况公示(2021.9-2022.12)
[2022-12-01]
半岛(中国)2021-2022公开招聘公告及公示
[2022-12-01]
九州手机网页版登录入口
|
半岛在线
|
中欧网页版
|
开云手机注册
|
米兰在线
|
雷速官网
|
九州网页版
|
华亿在线
|
乐竞平台
|