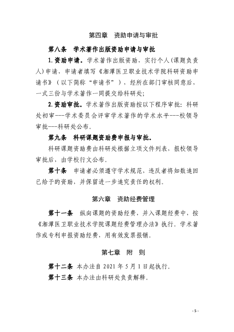
当前位置:
半岛平台
> 专题专栏 > 信息公开 > 其他
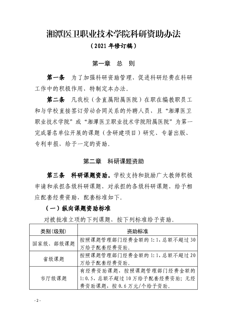
半岛(中国)科研资助办法(2021年修订稿)
2021-11-04 16:00 | 编稿:刘佳
相关内容
半岛(中国)2023年科研动态
[2023-12-05]
半岛(中国)2022年度 科研成果统计汇总
[2023-12-05]
2021年度校级科研团队立项评审结果公示
[2022-12-06]
关于下达2022年度学生立项科研项目的通知及立项评审结果公示
[2022-12-06]
关于2022年学生科研课题结题情况的通报
[2022-12-06]
关于2022年上半年科研课题结题情况的通报
[2022-12-06]
九州手机网页版登录入口
|
半岛在线
|
中欧网页版
|
开云手机注册
|
米兰在线
|
雷速官网
|
九州网页版
|
华亿在线
|
乐竞平台
|