当前位置:
半岛平台
> 教务处 > 半岛(中国)专业人才培养方案 > 5口腔医学专业
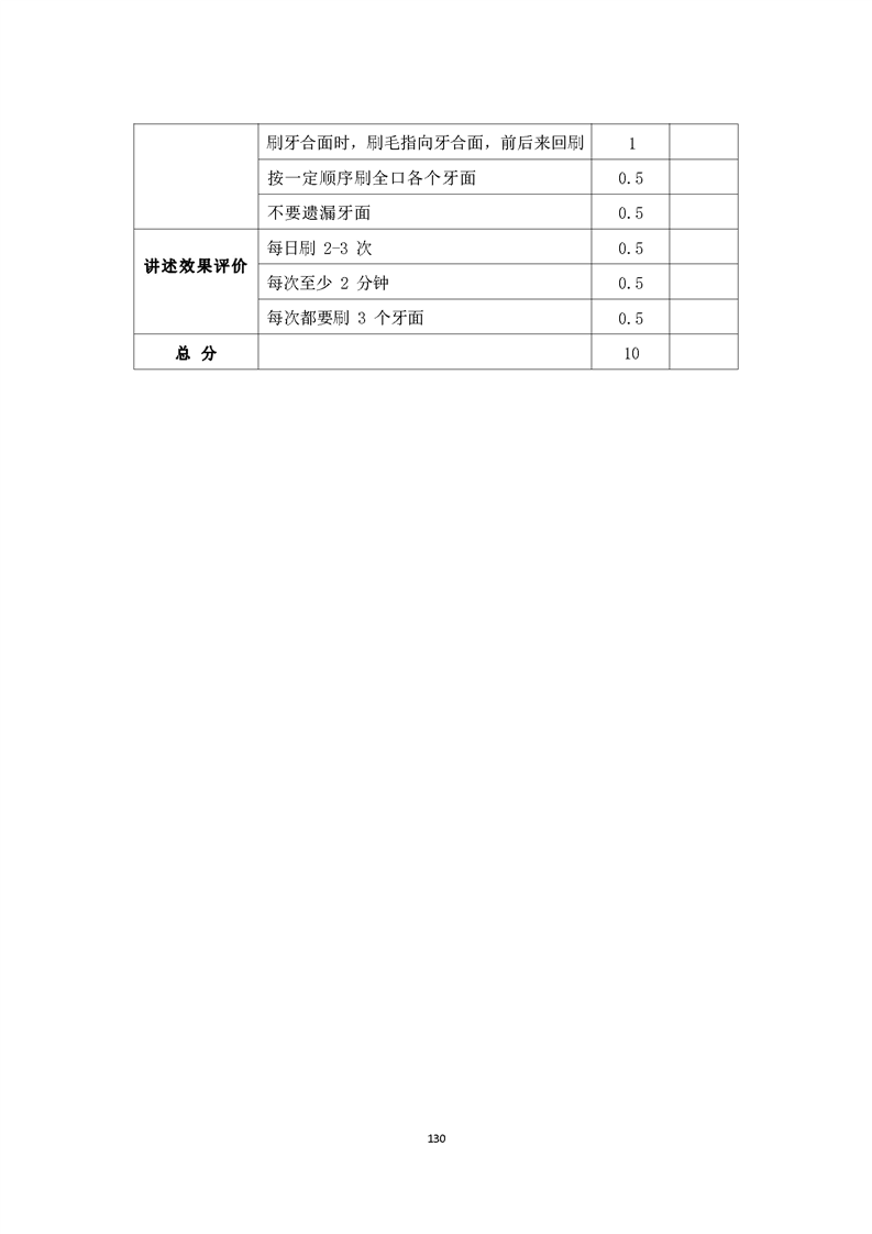
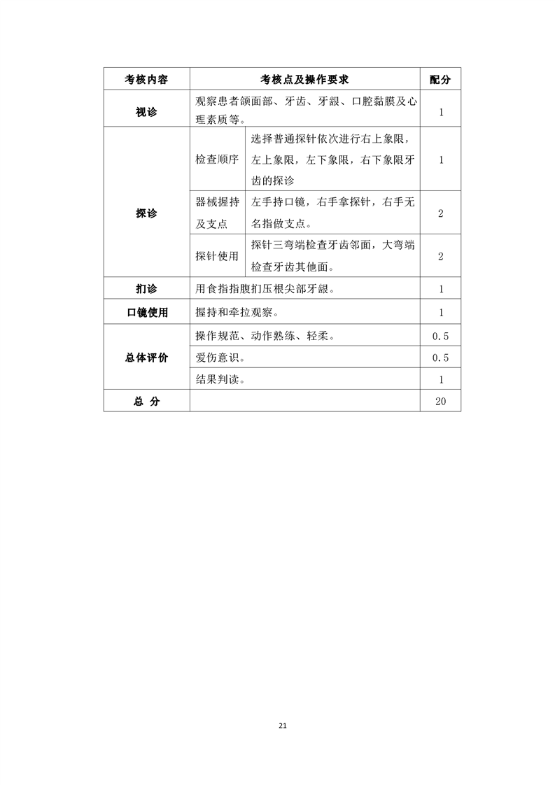
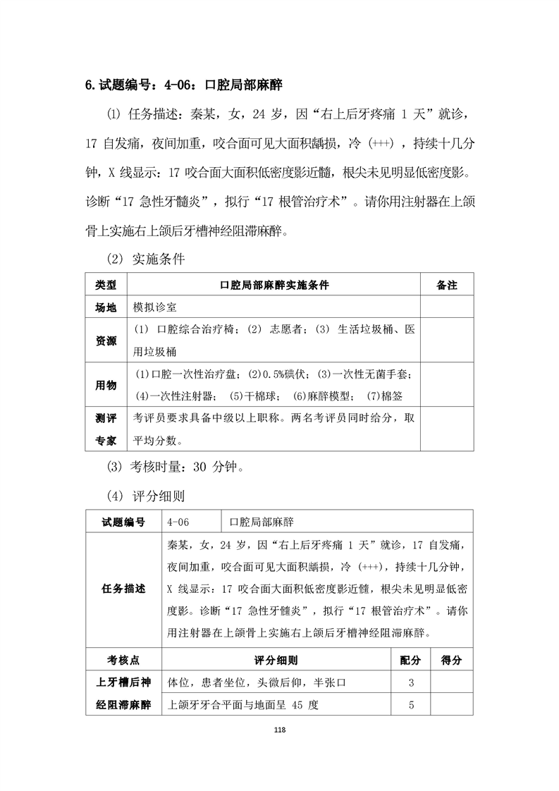
2021级口腔医学专业技能考核标准和题库
2023-11-15 16:32 | 编稿:刘旭波
相关内容
2023级口腔医学专业人才培养方案
[2023-11-13]
2021级口腔医学专业人才培养方案
[2021-09-27]
2020级口腔医学专业人才培养方案
[2020-11-22]
九州手机网页版登录入口
|
半岛在线
|
中欧网页版
|
开云手机注册
|
米兰在线
|
雷速官网
|
九州网页版
|
华亿在线
|
乐竞平台
|