当前位置:
半岛平台
> 科研处 > 公告通知
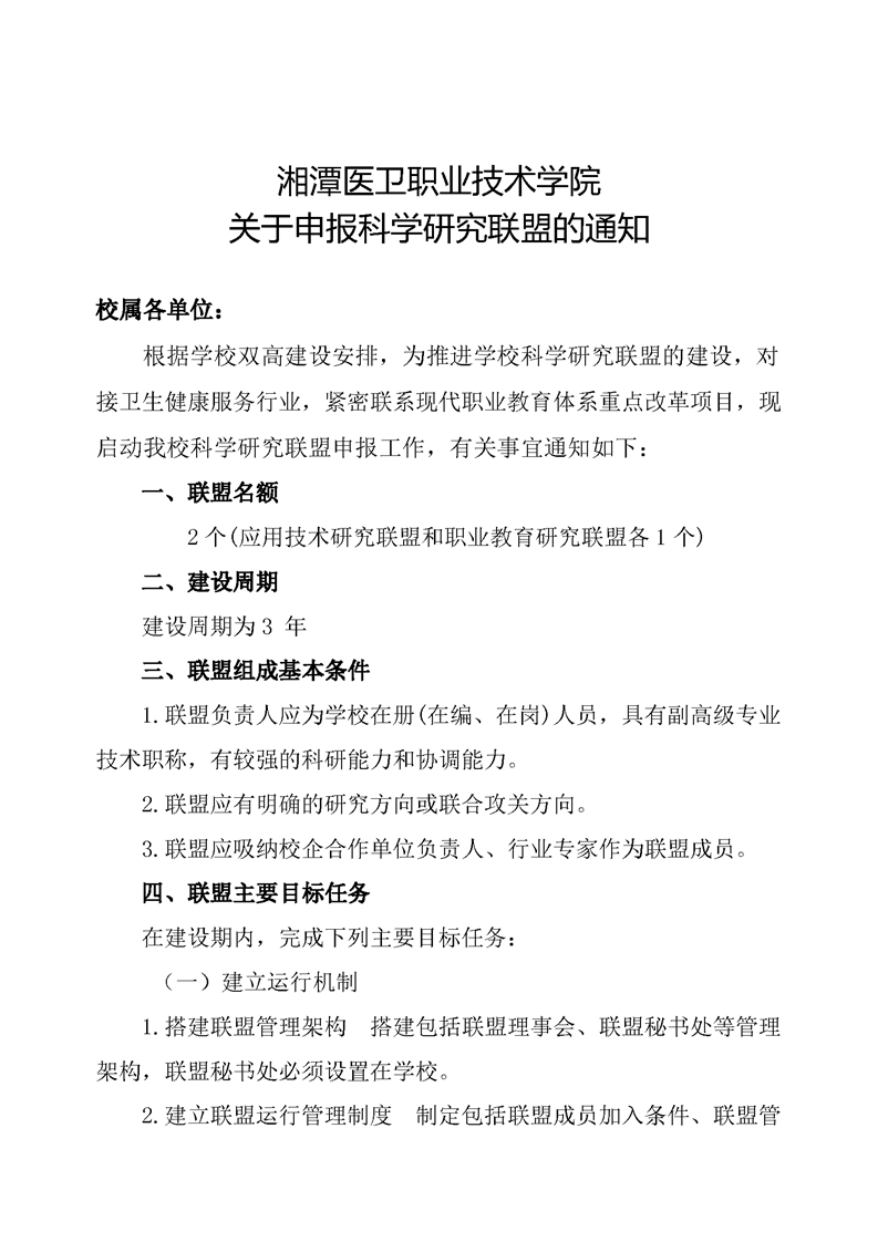
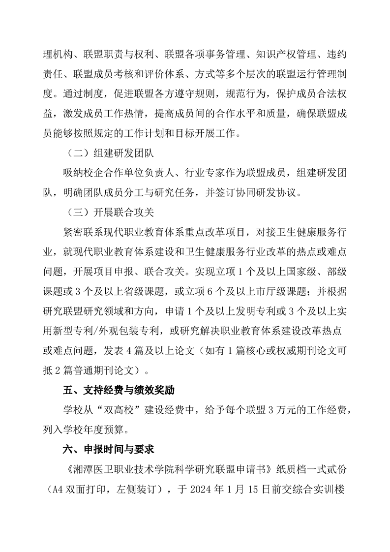
半岛(中国)关于申报科学研究联盟的通知
2023-12-29 15:44 | 编稿:陈丹
半岛(中国)科学研究联盟申请书.doc
相关内容
关于做好2024年度学生科研项目申报工作的通知
[2024-03-04]
关于组织申报2024年度湖南省社科基金教育学专项课题的通知
[2024-02-02]
关于组织湖南省教育科学“十四五”规划2024 年职业教育研究专项课题申报
[2023-12-08]
转发关于做好全国教育科学规划专家库专家人选推荐工作的通知
[2023-12-01]
关于组织申报湖南省教育科学研究工作者协会“十四五”规划2024年度科研课
[2023-11-27]
关于组织申报湖南省教育科学“十四五”规划2024年度课题的通知
[2023-11-21]
九州手机网页版登录入口
|
半岛在线
|
中欧网页版
|
开云手机注册
|
米兰在线
|
雷速官网
|
九州网页版
|
华亿在线
|
乐竞平台
|