当前位置:
半岛平台
> 教务处 > (三)二级学院毕业设计工作 > 三二级学院毕业设计工作
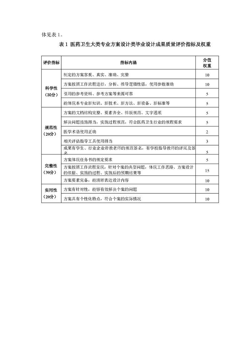
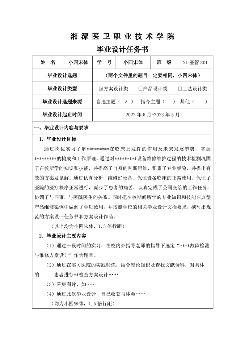
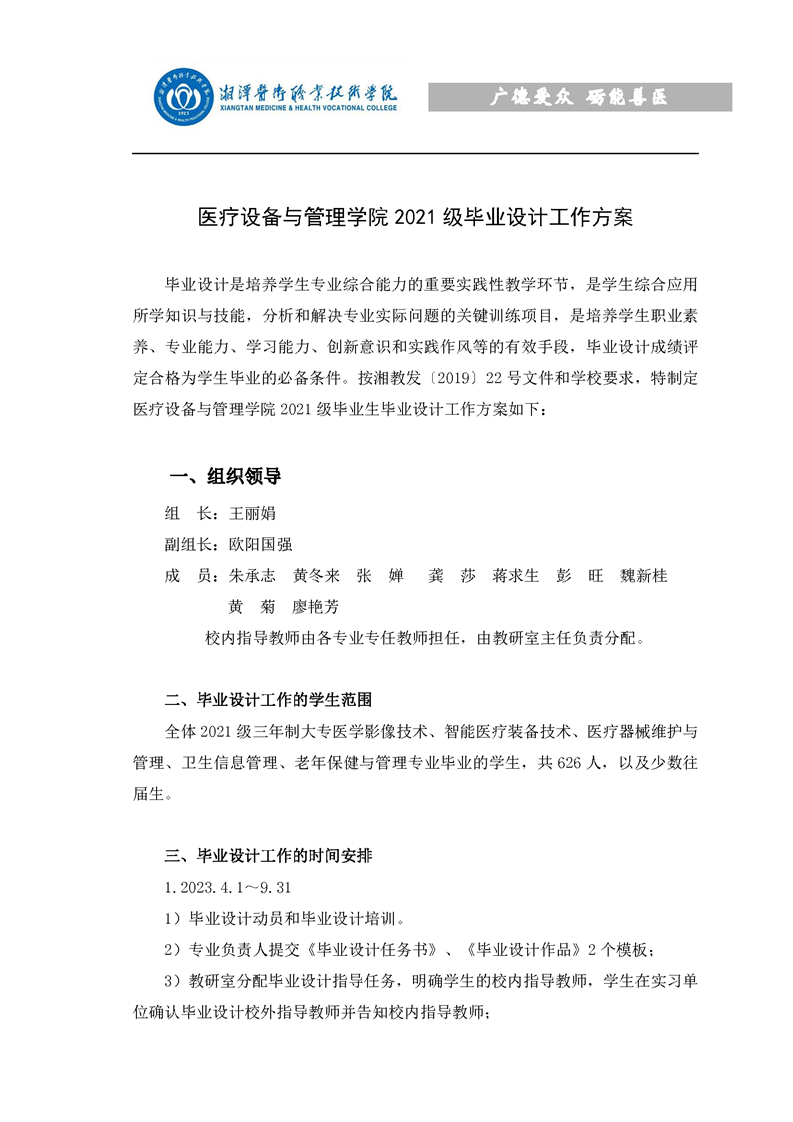
医疗器械维护与管理专业2021级毕业设计学生手册
2024-08-01 17:00 | 编稿:刘旭波
相关内容
智能医疗装备技术专业2021级毕业设计学生手册
[2024-08-01]
医学影像技术专业2021级毕业设计学生手册
[2024-08-01]
医管学院2021级毕业设计工作总结
[2024-08-01]
智能医疗装备技术专业2021级学生毕业设计答辩工作方案
[2024-08-01]
智能医疗装备技术专业2021级毕业答辩工作总结
[2024-08-01]
医学影像技术专业2021级毕业设计答辩工作总结
[2024-08-01]
九州手机网页版登录入口
|
半岛在线
|
中欧网页版
|
开云手机注册
|
米兰在线
|
雷速官网
|
九州网页版
|
华亿在线
|
乐竞平台
|