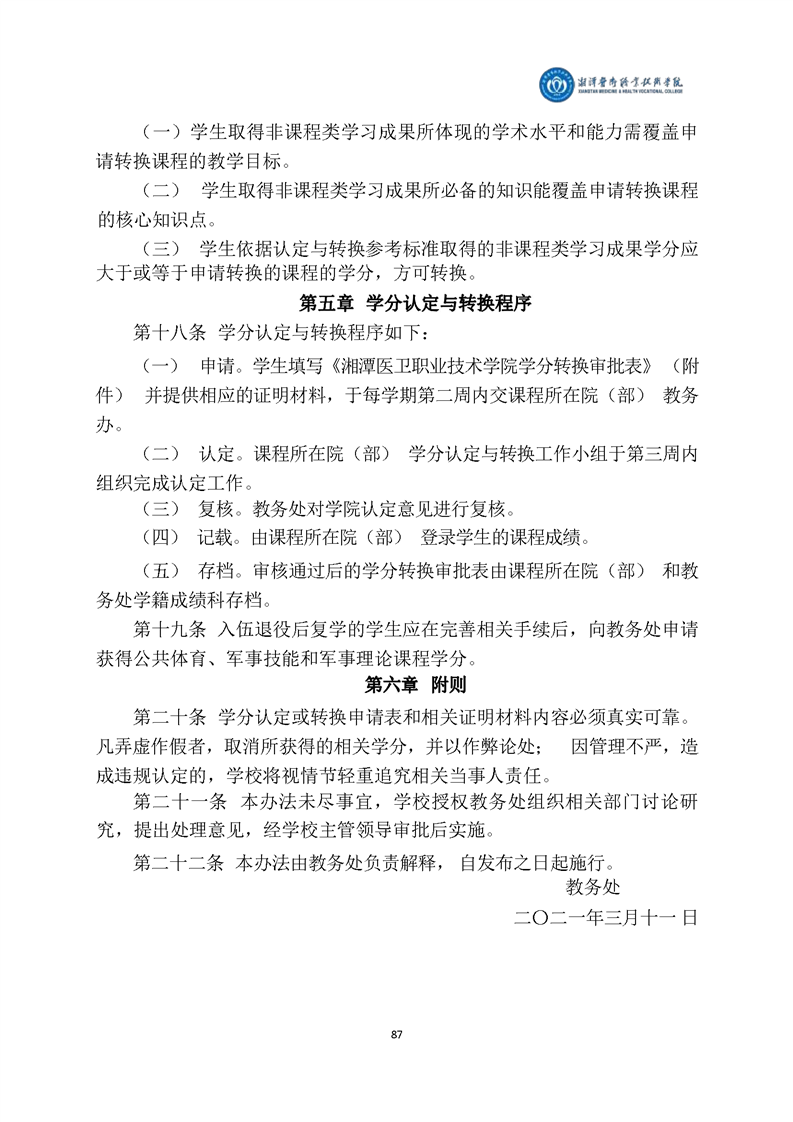
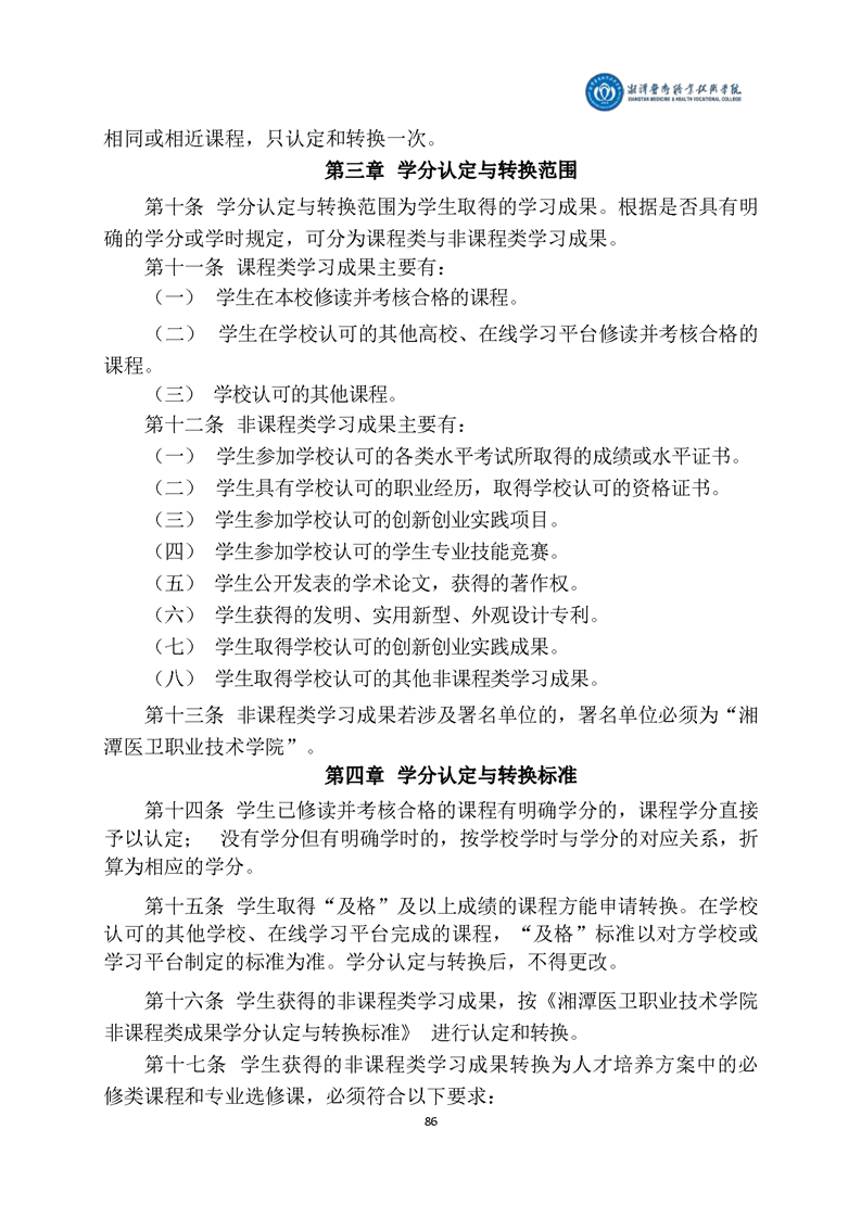
当前位置:
半岛平台
> 教务处 > 一、半岛平台毕业设计标准 > 二专业人才培养方案
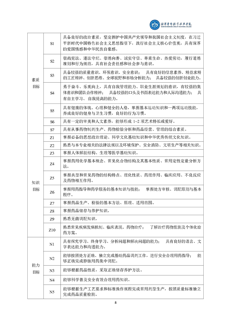
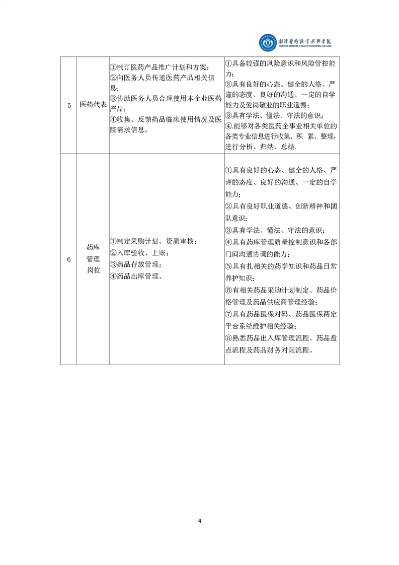
药学专业2021级人才培养方案
2024-08-27 09:42 | 编稿:刘旭波
相关内容
医学检验技术专业2021级人才培养方案
[2024-08-27]
17.2021年智能医疗装备技术专业人才培养方案
[2024-08-01]
16.2021年医疗器械维护与管理专业人才培养方案
[2024-08-01]
15.2021级卫生信息管理专业人才培养方案
[2024-08-01]
14.2021级医学影像技术专业人才培养方案
[2024-08-01]
13.2021级老年保健与管理专业人才培养方案
[2024-08-01]
九州手机网页版登录入口
|
半岛在线
|
中欧网页版
|
开云手机注册
|
米兰在线
|
雷速官网
|
九州网页版
|
华亿在线
|
乐竞平台
|