当前位置:
半岛平台
> 教务处 > (一)各专业毕业设计标准 > 4、医疗设备与管理学院
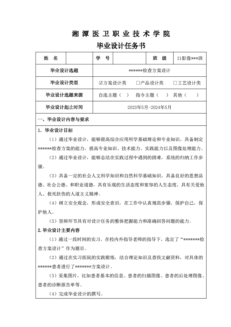
2021级医学影像技术专业毕业设计标准
2024-09-23 16:55 | 编稿:刘旭波
相关内容
2021级智能医疗装备技术专业毕业设计标准
[2024-09-23]
2021级医疗器械维护与管理专业毕业设计标准
[2024-09-23]
2021级卫生信息管理专业毕业设计标准
[2024-09-23]
2021级老年保健与管理专业毕业设计标准
[2024-09-23]
九州手机网页版登录入口
|
半岛在线
|
中欧网页版
|
开云手机注册
|
米兰在线
|
雷速官网
|
九州网页版
|
华亿在线
|
乐竞平台
|