当前位置:
半岛平台
> 教务处 > (二)毕业设计过程材料 > (3)医学技术学院
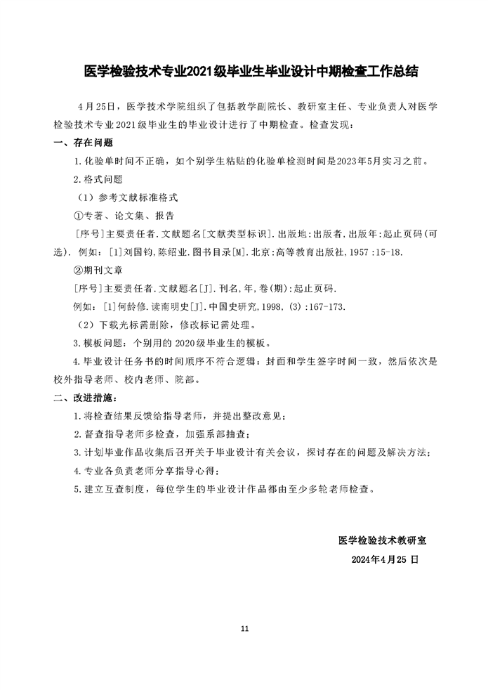
医学检验技术专业2021级学生毕业设计第1次督导情况总结
2024-09-26 16:11 | 编稿:刘旭波
相关内容
医学检验技术专业2021级学生毕业设计工作总结
[2024-09-26]
医学检验技术专业2021级学生毕业设计学生手册
[2024-09-26]
医学检验技术专业2021级学生毕业设计答辩成绩单
[2024-09-26]
医学检验技术专业2021级学生毕业设计答辩工作总结
[2024-09-26]
医学检验技术专业2021级学生毕业设计答辩工作方案
[2024-09-26]
医学检验技术专业2021级学生毕业设计第2次督导检查情况总结
[2024-09-26]
九州手机网页版登录入口
|
半岛在线
|
中欧网页版
|
开云手机注册
|
米兰在线
|
雷速官网
|
九州网页版
|
华亿在线
|
乐竞平台
|