当前位置:
半岛平台
> 教务处 > 半岛(中国)专业人才培养方案 > 13、老年保健与管理专业
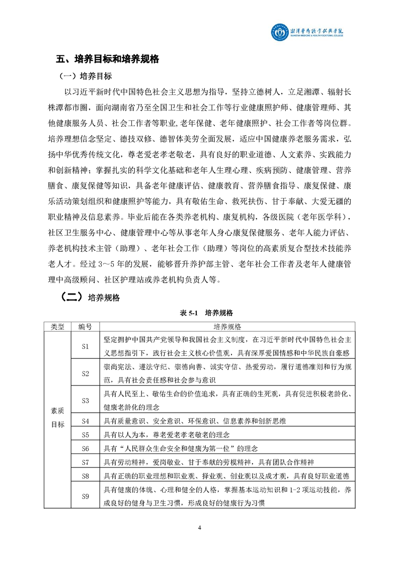
2024级老年保健与管理专业人才培养方案
2024-10-08 10:43 | 编稿:刘旭波
相关内容
半岛(中国)老年保健与管理专业技能考核题库
[2023-11-15]
半岛(中国)老年保健与管理专业技能考核标准
[2023-11-15]
2023级老年保健与管理专业人才培养方案
[2023-09-05]
2021级老年保健与管理专业人才培养方案
[2021-09-09]
2020级老年保健与管理专业人才培养方案
[2020-12-07]
九州手机网页版登录入口
|
半岛在线
|
中欧网页版
|
开云手机注册
|
米兰在线
|
雷速官网
|
九州网页版
|
华亿在线
|
乐竞平台
|