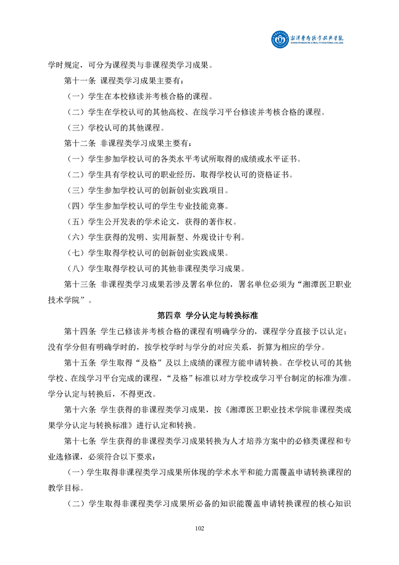
当前位置:
半岛平台
> 教务处 > 半岛(中国)专业人才培养方案 > 4、临床医学专业
2024级临床医学专业人才培养方案
2024-10-08 14:31 | 编稿:刘旭波
相关内容
2021级临床医学专业学生技能考核标准和题库
[2023-11-15]
2023级临床医学专业人才培养方案
[2023-09-20]
2021级临床医学专业人才培养方案
[2023-08-18]
2022级临床医学专业人才培养方案
[2022-09-09]
2020级临床医学专业人才培养方案
[2020-12-07]
九州手机网页版登录入口
|
半岛在线
|
中欧网页版
|
开云手机注册
|
米兰在线
|
雷速官网
|
九州网页版
|
华亿在线
|
乐竞平台
|