当前位置:
半岛平台
> 教务处 > (二)毕业设计过程材料 > (1)2021级眼视光技术专业毕业设计过程材料
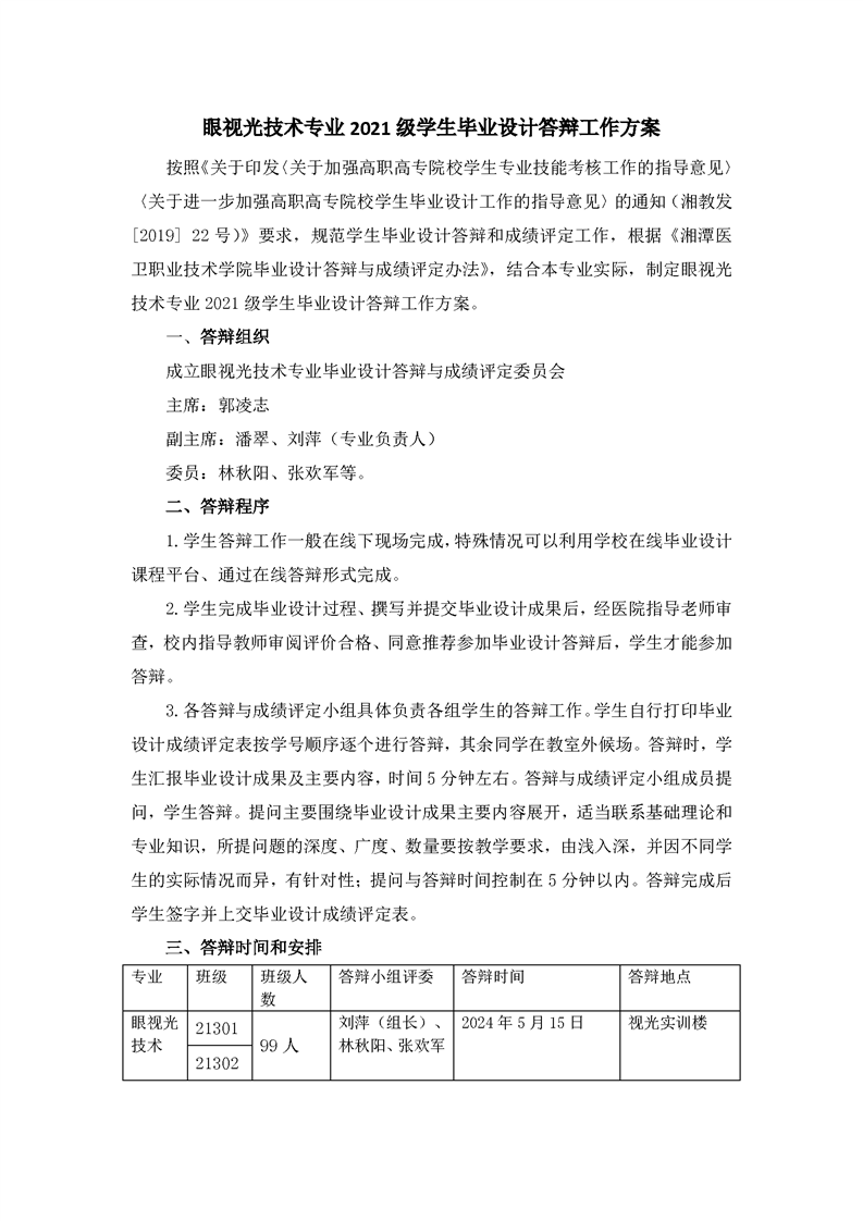
临床学院眼视光技术专业2021级学生毕业设计答辩工作方案
2024-10-14 08:50 | 编稿:刘旭波
相关内容
眼视光技术专业2021级学生毕业设计工作总结
[2024-09-25]
眼视光技术专业2021级学生毕业设计工作方案
[2024-09-25]
眼视光技术专业2021级学生毕业设计工作督导检查工作方案和督导检查情况总
[2024-09-25]
眼视光技术专业2021级学生毕业设计答辩工作总结
[2024-09-25]
眼视光技术专业毕业设计学生手册
[2024-08-27]
眼视光技术专业毕业设计课程标准
[2024-08-27]
九州手机网页版登录入口
|
半岛在线
|
中欧网页版
|
开云手机注册
|
米兰在线
|
雷速官网
|
九州网页版
|
华亿在线
|
乐竞平台
|