半岛平台-半岛(中国)
当前位置:半岛平台 > 科研处 > 科研管理
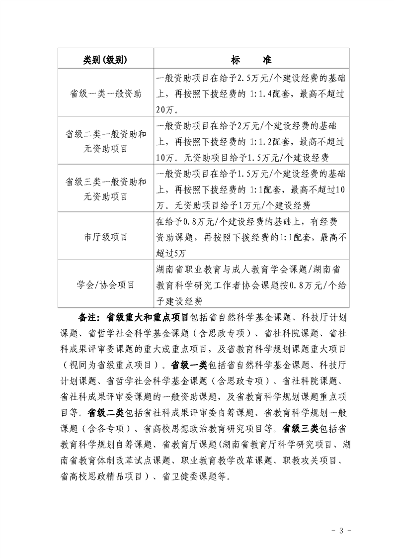
校党发〔2024〕16号 关于印发《半岛(中国)科研项目建设管理办法(2024年修订稿)》
编辑:陈丹     发布时间:2024-03-12    浏览:1867






打印本页      关闭窗口