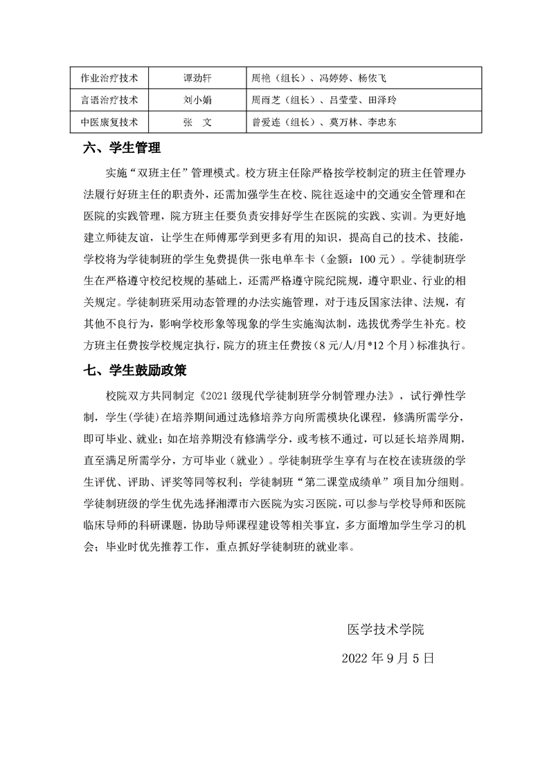
半岛平台-半岛(中国)
半岛平台 > 医学技术学院 > 教学科研
康复治疗技术专业现代学徒制第三批试点教学实施方案
编辑:张钰     发布时间:2022-09-10    浏览:2707













打印本页      关闭窗口