半岛平台半岛平台
团委半岛平台
团学动态
校园文化
团内文件
资料下载
当前位置:
半岛平台
>
团委
> 团内文件
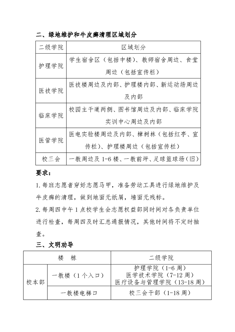
潭医卫职院团发[2019]3号:2019年上学期团日活动、绿地维护、牛皮癣清理安排表
责任编辑:校团委 发布时间:2020-06-06 19:56 | 浏览:
3670
次
九州手机网页版登录入口
|
半岛在线
|
中欧网页版
|
开云手机注册
|
米兰在线
|
雷速官网
|
九州网页版
|
华亿在线
|
乐竞平台
|