半岛平台-半岛(中国)
当前位置: 临床学院 > 教学科研
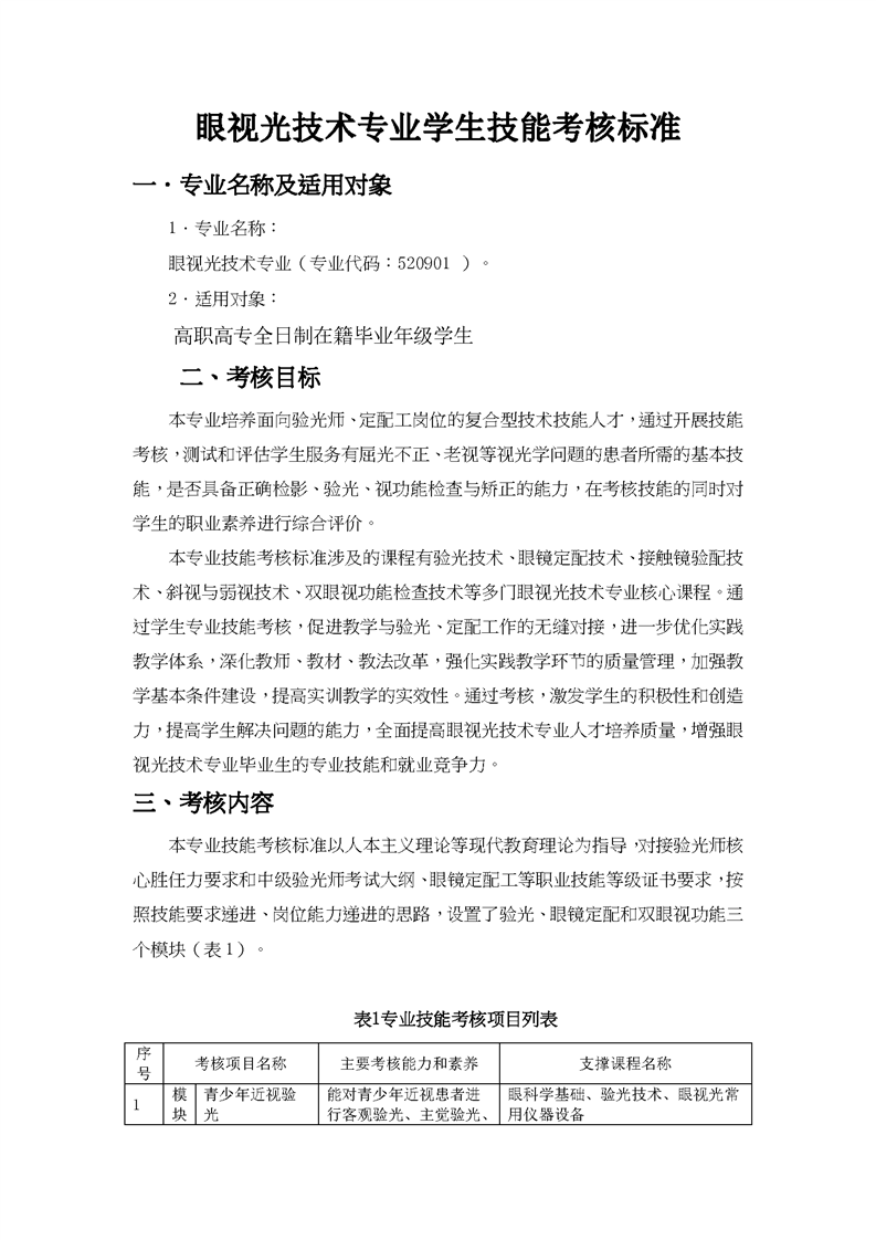
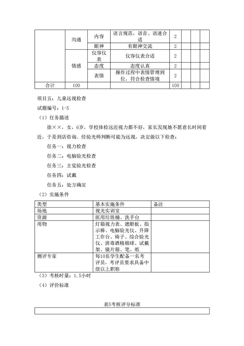
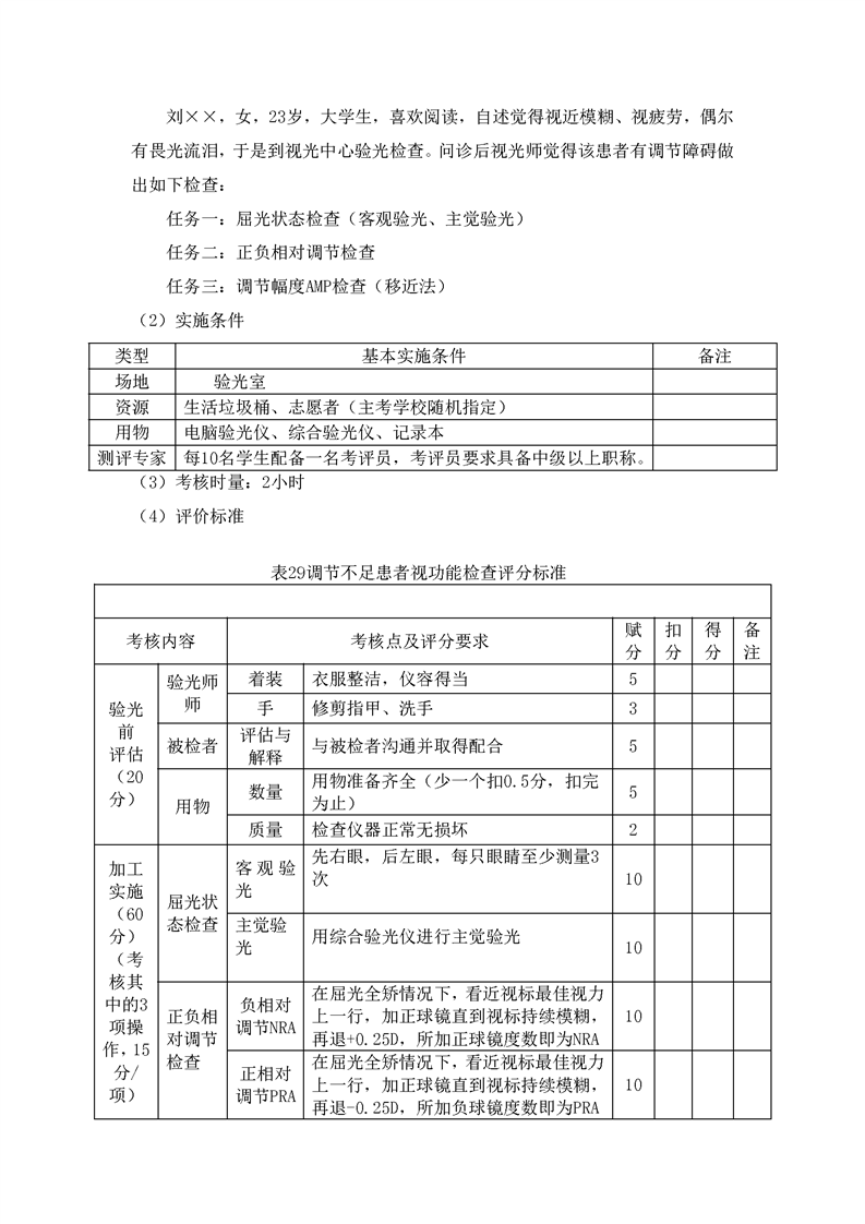
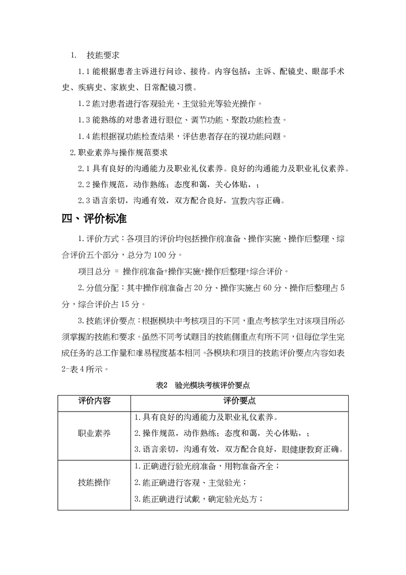
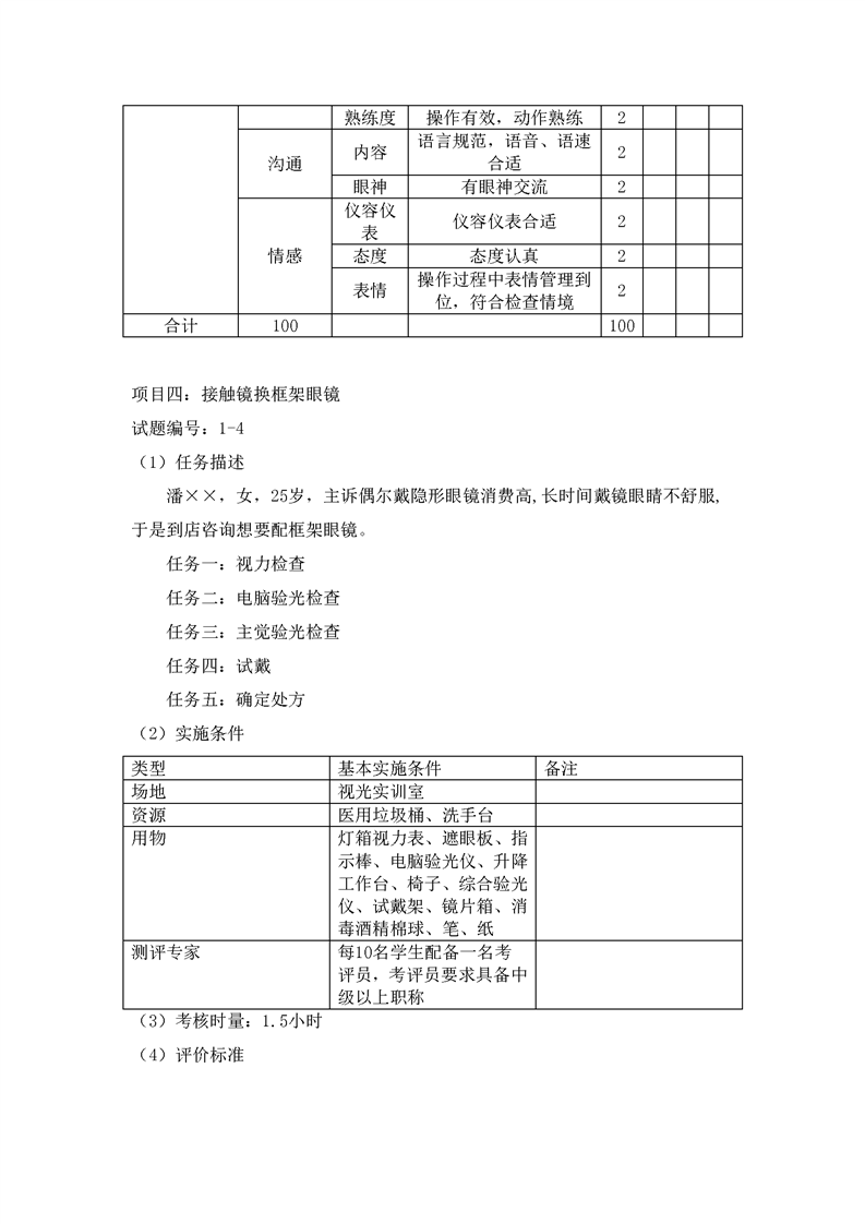
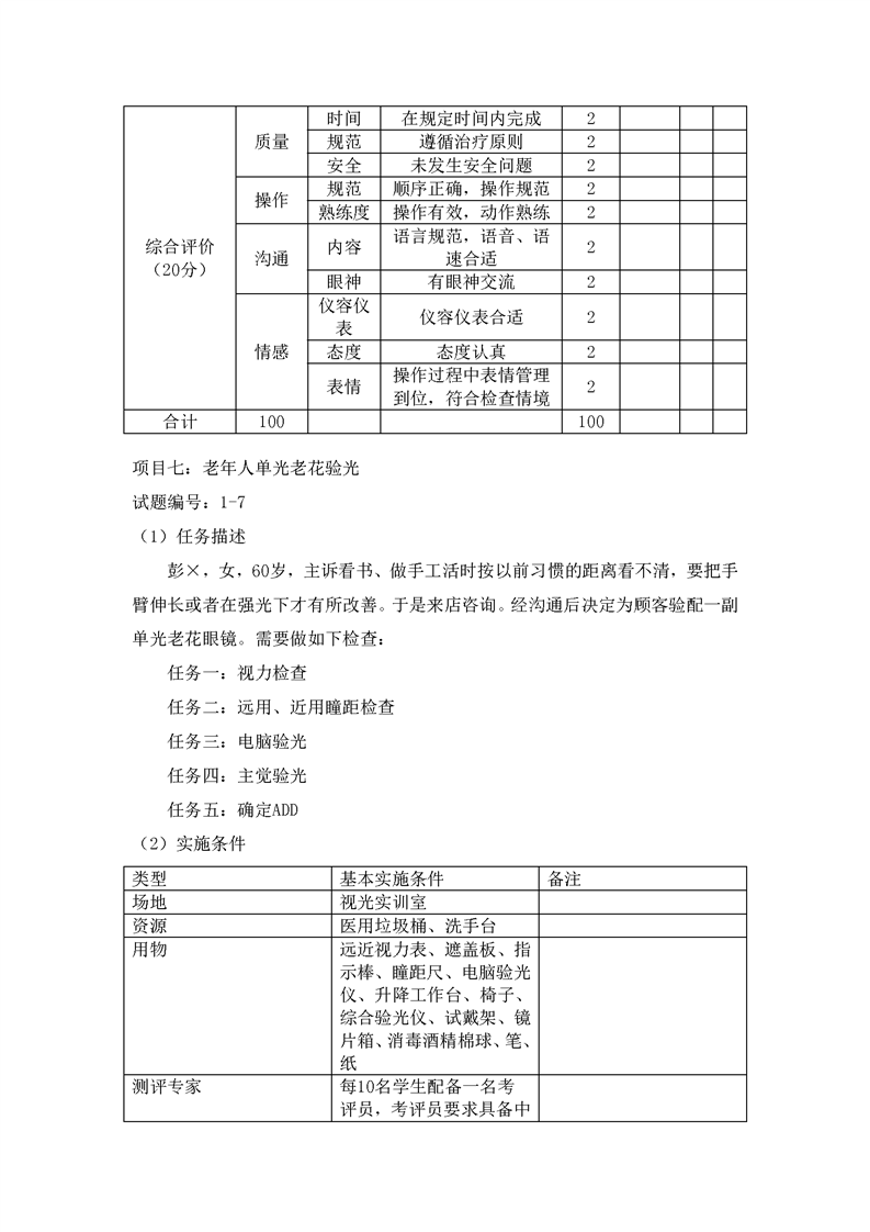
眼视光技术专业技能考核标准和题库
编辑:谭怀忠     发布时间:2023-03-14    浏览:2136





































































打印本页   |   关闭窗口